
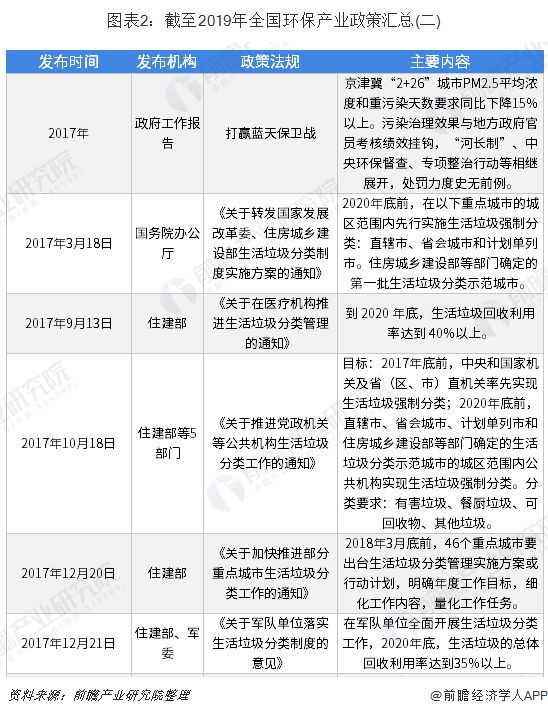
截至2019年全国环保产业政策汇总
近年来,伴随着“水十条”、“大气十条”等相关法规的陆续出台,我国环保产业革命持续深化,节能环保产业是我国重要战略性新兴产业之一,具有极大的发展前景。
2015年1月,“史上最严”的环保法出台;8月,《大气污染防治法》再次修订,VOCs纳入了监测范围;11月,《环境保护“十三五”规划基本思路》出台;2016年,新《环境空气质量标准》面世;2016年6月,环保部出台《关于积极发挥环境保护作用促进供给侧结构性改革的指导意见》,提出了总体思路和重点任务。在中央环保督察的推动下,各省相继关停了很多排放不达标、严重污染环境的“小、散、乱、污”企业。石化、钢铁、有色、化工、煤炭、水泥等高污染、高能耗行业污染治理需求将进一步释放;2017年,政府工作报告提出打赢蓝天保卫战,京津冀“2+26”城市PM2.5平均浓度和重污染天数要求同比下降15%以上;污染治理效果与地方政府官员考核绩效挂钩,“河长制”、中央环保督查、专项整治行动等相继展开,处罚力度史无前例;2016-2017年,中央环保督察组对全国31个省(区、市)实现了全覆盖,基本摸清了全国污染防治现状。
2018-2019年,我国环保政策密集出台,环保力度进一步加大,环保政策措施由行政手段向法律的、行政的和经济的手段延伸,第三方治理污染的积极性和主动性被充分调动起来。环保税、排污许可证等市场化手段陆续推出,政策红利逐步显现。

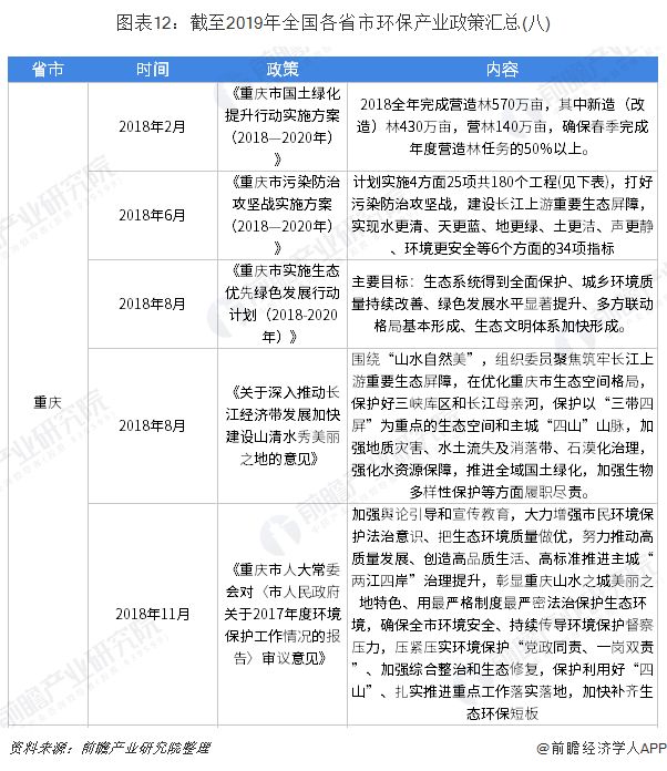
截至2019年全国各省市环保产业政策汇总
作为国家战略性重点产业,全国各级政府对本省市的环保产业也高度重视,纷纷积极推动节能减排和环境治理工作。如,2019年3月,江苏省推出《江苏省环境基础设施三年建设方案(2018-2020年)》;2017年7月,浙江省发布《浙江省生态文明体制改革总体方案》;2018年6月,北京发布《北京市节能减排及环境保护专项资金管理办法》;2017年10月,陕西省印发《陕西省“十三五”生态环境保护规划》等等。
截至目前,全国几乎所有的省市,均已出台生态环境保护相关政策、资金支持或项目管理方案,为我国全面推进节能环保产业提供有力的支持。

来源:前瞻产业研究院
微信全新改版
如果你还想找到我们
请将【北斗智库环保管家】设置为“星标”
赶快跟着示意图设置下吧!

获取更多环保资讯,请点击页面下方“阅读原文”,登录北斗智库环保管家网手机站。
推荐阅读
北斗智库环保管家“环保管家时代来了——共商 共享 共赢”交流会圆满落幕
北斗智库环保管家环保设备制造基地揭牌仪式圆满举行
河北省冀商商会生态环境服务中心成立 王明辉出任中心主任
热烈祝贺北斗智库环保管家创始人王明辉荣登【冀商风采】
北斗智库环保管家招商加盟火热进行中 热烈欢迎湖南王总莅临总部考察
(点击阅读)
“ 声明:本号对转载、分享、陈述、观点、图频保持中立,目的仅在于传递更多信息,并不意味赞其观点或证实其内容的真实性,如有侵犯版权请联系我们。
”